首页手游攻略温泉物语:经营乐趣与顾客策略全解析

温泉物语:经营乐趣与顾客策略全解析

来源:准步网 编辑:手游零氪 发布时间:2025-09-27 12:02:55

温泉物语里的经营乐趣

《温泉物语》这款游戏,玩家可以自由配置小卖部、食堂和游戏室这些设施,不同的设施之间会产生意想不到的效果,让整个经营过程变得特别有趣。我们可以在游戏中种植植物、邀请客人、参加旅游指南评选,这些活动能提升旅馆的知名度和客人的满意度。游戏采用经典的像素风格,画面清新自然,给人轻松的游戏氛围,让人玩起来特别放松。

顾客图鉴总汇

顾客共49位,有男女,青中老年,还有团体的区别。顾客升级有难易度,难度高的使用设施更难获得满意度,所以需要各类建筑有高相性,高人气,高风景。

温泉物语:经营乐趣与顾客策略全解析

顾客出现的条件

  1. 1代顾客的发现不用太有策略,基本上发现一个投资一个就行。
  2. 2代比1代做的好,需要一定策略性,需要优先投资某些顾客。

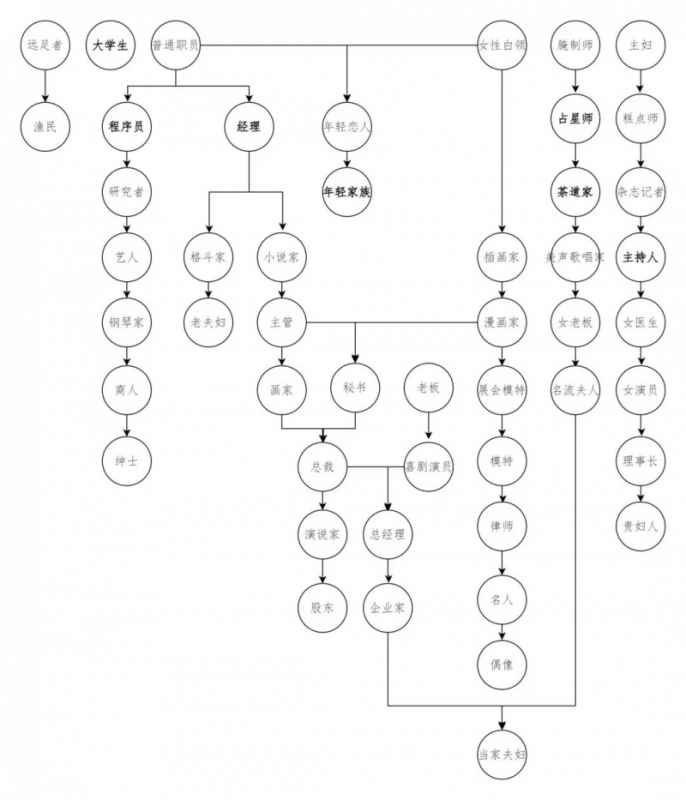
下图是1代所有顾客的关系图,可以参考。

温泉物语:经营乐趣与顾客策略全解析

特殊顾客的出现条件

只有老板要购买2级土地证后出现。其余顾客都是通过投资出现。除了当家夫妇需要企业家和明流夫人达到40人气,还有几个特殊的:人气家族50,投资乒乓球台;经理65,邀请咖啡厅老板;占星师40,邀请著名占星师;茶道家40,邀请茶道大师;其余顾客到30即可。

经营的关键

经营好一家温泉旅馆,需要我们用心设计设施,合理安排顾客,让每个顾客都能满意而归。

游戏中的经营过程,其实并不需要太多复杂的策略,但需要我们用心去感受每个顾客的需求,让旅馆的氛围越来越好。设施之间的相性,客人的满意度,都是我们经营中需要关注的重点。

《温泉物语》这款游戏,让我们在轻松的氛围中体验经营的乐趣,每个人都能找到自己的经营方式,让旅馆变得越来越好。

相关攻略